Gambar paten Honda Rebel 1.100 cc Terungkap, Disematkan Teknologi DCT?
Honda dikabarkan bakal punya cruiser dengan mesin dari Africa Twin. Boleh dibilang, Rebel dengan mesin 1.100 cc. Rumor itu kian diperkuat setelah gambar patennya didaftarkan ke Kantor Paten dan Merek Dagang Amerika Serikat. Bisa diterka dari gambar yang beredar, dirinya menggunakan mesin paralel-twin 1.084 cc dengan teknologi DCT dari Africa Twin.
Dikutip dari Bennetts, sudah beberapa bulan belakangan Honda banyak mengajukan hak paten. Salah satunya mengenai motor berjenis cruiser. Pada April lalu, sejumlah media luar negeri memberitakan kalau pabrikan Jepang itu sedang mengembangkan Rebel dengan kapasitas mesin yang lebih besar. Rumor itu kembali berkembang kala blue print-nya tersebar. Yang terakhir kini menunjukkan lebih detail mengenai mesin yang digunakan.
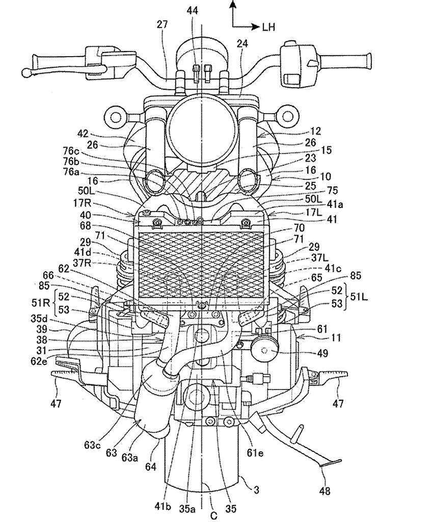
Aspek paling jelas menunjukkan bahwa Rebel yang sedang dikembangkan menggunakan versi transmisi DCT, serupa dengan yang ada di Africa Twin. Hal itu bisa dipastikan karena gambar dalam paten menginfokan tidak ada tuas kopling atau shifter di footpeg kiri pengendara. Selain itu, kemudahan mengenal sistem dual kopling dapat dilihat dari bentuk mesinnya. Biasanya sisi kanan mesin lebih menonjol keluar dibandingkan sisi kirinya.

Selain itu, bisa dipastikan sasisnya benar-benar baru agar sesuai dengan mesin Africa Twin. Didesain seringan dan seringkas mungkin, menjaga supaya motor dapat digunakan dengan mudah saat berjalan jauh. Secara eksternal, jantung pacu 1.100 cc bisa memberi keuntungan yang lebih besar. Dirinya bisa menjadi penantang baru di segmen cruiser kelas atas. Meski tenaga aslinya mencapai 101 Hp, itu sudah lebih dari cukup dari motor tipe penjelajah.
Di lain sisi, hadirnya Rebel 1.100 cc menandai kembalinya sektor penjelajah besar untuk Honda. Hal itu sekaligus menghindari konfigurasi V-twin tradisional, agar tidak sama dengan para pesaingnya. Selain itu, karena pabrikan ‘sayap kepak’ di pasar Eropa tidak memiliki model penjelajah yang lebih besar dari Rebel 500. Jelas ada celah untuk versi yang lebih besar dari ide yang sama. Sementara di AS, pihaknya masih memiliki Fury 1300 dan Shadow 750 V-twins serta CTX700N. Dan kehadirannya bisa saja untuk mengejar Harley-Davidson dan Indian Motorcycle yang sudah lebih dulu bermain di segmen Cruiser. Apalagi ditawarkan dengan Dual Clutch Transmission pada dirinya, tentu menjadi opsi berbeda dengan yang lain.

Bagian dari gambar paten juga memberikan info lain mengenai komponen lainnya. Seperti garpu teleskopik yang masih mengandalkan model konvensional, belum upside down. Bawahnya ada kaliper yang dipasang radial untuk melakukan tugas pengereman. Sementara suspensi belakang menunjukkan shock reservoir piggyback ganda. Untuk mendampingi mesin yang besar, dia sudah disematkan knalpot ganda besar di sisi kanan.
Dalam hal tata letak, motor ini masih tergolong konvensional. Kalau Africa Twin memiliki pendingin cairan yang terbagi menjadi dua bagian dan dipasang di kedua sisi, untuk Rebel terbaru sepertinya mengandalkan radiator tunggal yang dipasang di tempat biasa. Sementara filter udara ada di belakang silinder dan tangki bahan bakar dipasang di atas mesin.

Perlu diingat bahwa, gambar paten tidak menjamin apakah unit tersebut bakal diproduksi massal. Tapi untuk kasus Rebel 1.100 cc, tergolong sangat masuk akal, bila Honda mendaftarkan dirinya dalam proyek masa depan. Tentu saja ini membutuhkan waktu yang sangat lama. Sejauh ini belum ada indikasi kalau dia menjadi bagian produk yang diluncurkan pada 2021. Ada kemungkinan dirilis 2022 atau setidaknya di awal 2023. Di lain sisi, jika ini direalisasikan, menjadikan dirinya sebagai unit top level Honda di segmen Cruiser. (Bgx/Tom)
Sumber: Bennetts
Baca juga: Honda Rilis MSX125 Grom Model Baru, Harganya Cuma Rp 32 Jutaan
-
Jelajahi Honda Rebel
Cerita Terkait Honda Rebel
- Berita
- Artikel feature
Model Motor Honda
Jangan lewatkan
GIIAS 2025
Tren & Pembaruan Terbaru
- Terbaru
- Populer
Anda mungkin juga tertarik
- Berita
- Artikel feature
Motor Unggulan Honda
- Terbaru
- Populer
Video Motor Honda Rebel Terbaru di Oto
Bandingkan & Rekomendasi
|
|
|
|
|
|
Kapasitas
471.3
|
649
|
451
|
561
|
648
|
|
Tenaga Maksimal
44.9
|
60.3
|
51.2
|
67
|
46
|
|
Kategori
Cruiser
|
Cruiser
|
Cruiser
|
Cruiser
|
Cruiser
|
|
Opsi start
Electric
|
Electric
|
Electric
|
Electric
|
Electric
|
|
Rem Depan
Disc
|
Disc
|
Disc
|
Disc
|
Disc
|
|
|
Tren Cruiser
- Terbaru
- Populer
Artikel Motor Honda Rebel dari Zigwheels
- Motovaganza