Inikah Skutik Listrik Suzuki Penantang Honda PCX Electric dan Yamaha E01?
Motor listrik akan jadi produk andalan para produsen untuk bersaing di industri otomotif ke depan. Honda dan Yamaha sudah lebih dulu membuka portofolionya dan kini Suzuki juga tak mau kalah. Mereka terpantau sudah menyiapkan skutik bebas polusi.
KEY TAKEAWAYS
Masih Berupa Desain
Suzuki nampak menyiapkan rancang bangun kendaraan elektriknya.Basis Suzuki Burgman
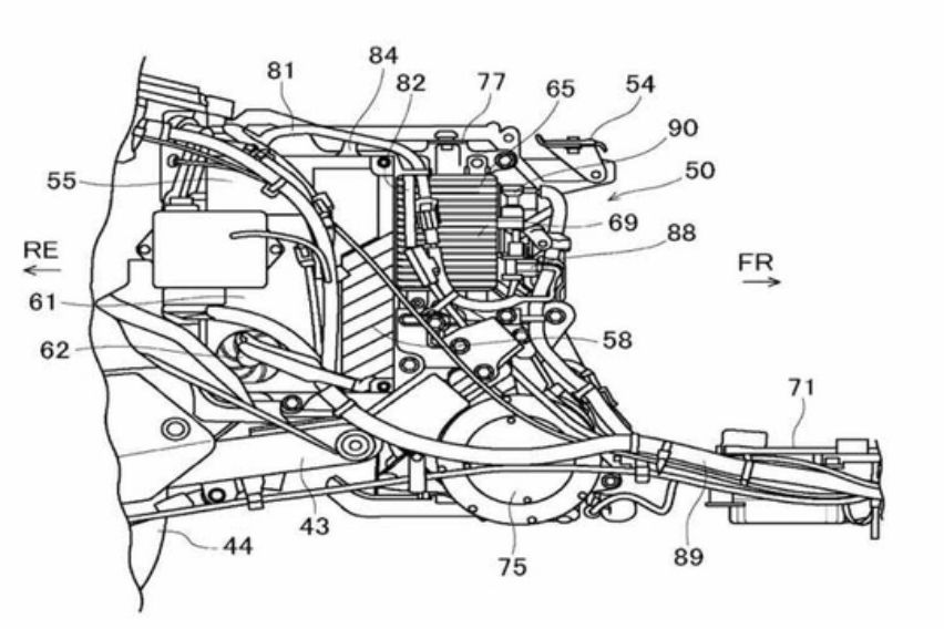
Motor niremisi ini diduga menggunakan basis Suzuki Burgman.Mengutip Visordown, belum lama ini bocor sebuah gambar purwarupa atau paten dari motor listrik Suzuki. Dari tampak eksterior bisa diyakini jika modelnya mengambil basis skutik maxi, Burgman. Tata letak komponen drivetrain diposisikan pada bagian atas kendaran dengan sokongan controller, baterai, dan transformator.

Motor elektrik sebagai sumber daya gerak tak menggunakan model hub (tromol) namun menggunakan penggerak rantai ke bagian roda belakang. Layoutnya mirip sebuah motor gede bertenaga listrik seperti Harley-Davidson LiveWire.
Lebih lanjut dijelaskan, calon skutik listrik dari Suzuki ini bakal dijejali sistem pendingin udara melalui saluran masuk dan kipas yang dipasang dalam motor. Sampai saat ini memang belum ada konfirmasi resmi dari pihak pabrikan menyoal paten motor setrum tersebut.
Namun dijelaskan olehVP Marketing and Sales Suzuki India ,Devashish Handa, Suzuki akan ikut meramaikan motor listrik. Soal kapan dan produknya apa, mereka masih melakukan riset dan kajian.
"Kami terus mengawasi ruang dan sangat hati-hati. Perjalanan kendaraan roda 2 listrik belum konsisten. Biaya akuisisi dibandingkan dengan kendaraan ICE terus menjadi perhatian. Perihal kapan, nanti ketika konsumen sudah siap," jelas Handa, dikutip dari RideApart.
Elektrifikasi di Indonesia?
Dari persaingan kendaraan elektrifikasi, Suzuki bisa dikatakan kalah cepat dari Honda dan Yamaha. Honda sudah menetaskan PCX listrik sejak beberapa tahun lalu, sementara Yamaha baru-baru ini unjuk gigi dengan E01. Keduanya produknya sudah hadir di pasar Indonesia, meski belum dijual secara retail.

Artinya ini adalah momentum yang tepat bagi Suzuki untuk menunjukkan jika mereka juga mampu menciptakan sebuah kendaraan listrik yang sesuai dengan kebutuhan konsumen. Nah, dari sketsa gambar di atas, diduga kuat jika basisnya menggunakan Suzuki Burgman yang memang punya pamor di India maupun negara Eropa.
Namun sayangnya untuk roadmap di pasar Indonesia, Suzuki blak-blakan menyebut jika dalam waktu dekat ini elektrifikasi bukan jadi tujuan utama mereka. Ya, artinya harapan meniagakan motor listrik maupun hybrid masih belum terlihat jelas.
"Untuk saat ini kami masih menggunakan teknologi yang sama, bahan bakar bensin. Mungkin yang dalam waktu dekat bakal rilis masih konvensional. Tahun ini masih motor jenis bensin," jelas Department Head 2W Sales & Marketing PT Suzuki Indomobil Sales (SIS) Teuku Agha, di kawasan Kemayoran, Jakarta Pusat beberapa waktu lalu. (Kit/Van)
Baca Juga: Motor Baru Honda Siap Meluncur Pekan Depan, ADV160?
GIIAS 2025
Tren & Pembaruan Terbaru
- Terbaru
- Populer
Anda mungkin juga tertarik
- Berita
- Artikel feature
Motor Pilihan
- Terbaru
- Yang Akan Datang
- Populer
Video Motor Terbaru di Oto
Artikel Motor dari Zigwheels
- Motovaganza
- Tips
- Review
- Artikel Feature