Suzuki Patenkan Desain Mesin 1-Silinder Baru
Suzuki mematenkan mesin motor baru 1-silinder SOHC yang mendukung untuk performa tinggi. Mesin satu silinder terkenal dengan karakter lebih cepat putarannya maupun memberi akselerasi awal yang cenderung menyentak. Selain itu, bobot ringan memberi kelincahan lebih baik. Meski begitu, getaran saat putaran mesin tinggi jadi salah satu sisi kekurangan. Nah, mesin Suzuki baru diklaim punya solusi untuk kekurangan itu.

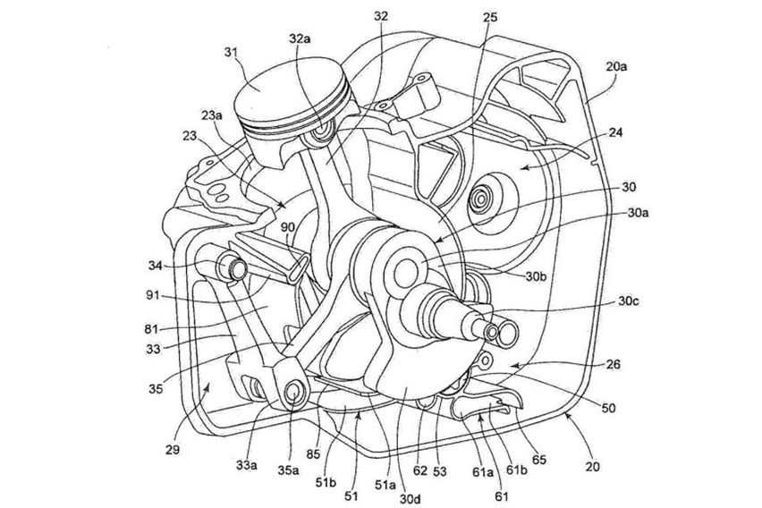
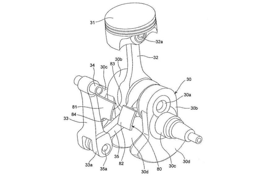
Dilansir dari situs Bikesrepublic.com, Suzuki mematenkan mesin satu silinder yang cocok untuk performa tinggi dengan kubikasi besar. Dengan menambahkan bagian tertentu, getaran dapat jauh diminimalisir. Alih-alih menggunakan balancer shaft, Suzuki memasang tambahan conrod di depan yang terhubung dengan crank pada piston, sedang ujung satunya lagi terpasang pada rocker arm. Diklaim, susunan itu bisa mengurangi getaran, kemudian memberi kemampuan putaran mesin lebih tinggi. Pada akhirnya bisa menghasilkan tenaga lebih besar dari mesin yang cuma punya satu ruang bakar.
Gambar desain itu bukan pertama kali dipatenkan oleh manufaktur berlogo huruf S. Gambar mesin dengan ide serupa pernah dilayangkan Suzuki untuk dipatenkan pada 2017 silam. Hanya saja kala itu, mesin DOHC yang menempel pada motorcross atau trail, yang memang sesuai dengan kebutuhannya.
Desain sejenis juga sebenarnya bukan yang pertama di dunia. Manufaktur motor Italia, Ducati, pernah menerapkan prinsip yang mirip pada motor Supermono pada 1993. Motor itu turun di ajang balap European Supermono. Saat pabrikan lain menggunakan mesin satu silinder adopsi dari motor trail, Ducati memanfaatkan prinsip kerja mesin V-twin mereka yang dimodifikasi untuk bekerja layaknya satu silinder. Desain dan prinsip dasarnya mirip yang diterapkan pada mesin baru Suzuki.

Konstruksi mesin itu, memungkinkan kubikasi lebih besar dan performa tinggi bisa dikejar. Getaran dahsyat yang dihasilkan dari mesin satu silinder performa tinggi pada akhirnya bisa ditekan. Kenyamanan dipastikan turut meningkat. Hasilnya juga, bisa lebih banyak motor satu silinder yang diproduksi, biaya lebih murah serta tanpa perlu mengorbankan performa.
Meski begitu, Suzuki baru mematenkannya saja. Belum ada kabar soal produksi maupun model motor apa yang bakal dibekali mesin satu silinder minim getaran itu. Entah bakal diwujudkan atau hanya jadi ide semata. Paling tidak, ini bisa jadi harapan bagi pecinta motor yang mendamba mesin kecil ringan dengan performa tinggi dan tetap nyaman dikendarai, baik untuk dipakai harian maupun turun di lintasan balap. (Tom/Odi)
Sumber: Bikesrepublic
Baca Juga: Panduan Memilih Naked Bike Suzuki, GSX-S150 dan Bandit
GIIAS 2025
Tren & Pembaruan Terbaru
- Terbaru
- Populer
Anda mungkin juga tertarik
- Berita
- Artikel feature
Motor Pilihan
- Terbaru
- Yang Akan Datang
- Populer
Video Motor Terbaru di Oto
Artikel Motor dari Zigwheels
- Motovaganza
- Tips
- Review
- Artikel Feature